.企業域名——助力企業搶占品牌宣傳先機
自從互聯網商業化以來,域名地址在很長一段時間內被限制在22個通用頂級域名后綴如.COM、.NET、.INFO等之內。這種現象一直持續到2012年第一批新頂級域名出現才得以改變。
短短幾年內,新頂級域名迅速崛起。據NameStat公布的最新數據顯示,截至2017年12月12日,全球新頂級
作為全球最大的新頂級
搶占品牌宣傳先機
在我國,中小企業及民營企業在互聯網+轉型進程中普遍存在的一個問題在于很難很好的進行線上自我宣傳,在搜索引擎的收錄往往也比較靠后。.企業域名的出現,恰恰能夠解決這一問題。
首先,.企業域名直白的表明了企業屬性,簡便易記,在廣告宣傳上能更直觀地告知公眾。對于相關的合作商而言,也能更便捷的識別企業屬性、了解企業業務。
而對于國企、各大企業而言,.企業域名的作用在于能更直觀的讓大眾感受到自身品牌效應。.企業域名不僅為新興企業提供了最佳的廣告平臺,也為老字號將品牌發揚光大提供了契機。
顯然,.企業域名的品牌宣傳效應已被各大互聯網巨頭意識到,谷歌、蘋果等公司已相繼注冊了.企業新頂級域名。

行業后綴定位精準
.企業作為受到眾多終端和域名投資人極大關注的新頂級后綴,.其優勢不僅在于資源充足,更源于其本身就是一個行業關鍵詞,自身的專業定位十分精準。.企業中文域名對應中國各大行業,屬于行業后綴,其指向性更強,對應的客戶群也更加明確。
除了自身具有行業代表性及簡短性等優勢以外,還有極為重要的一點是來自Donuts海外注冊管理局對中國市場的重視。作為以中文為母語群體的一員,無論是企業還是投資人,更應該重視自身市場的巨大潛力,只有這樣才能在國際大環境下保有敢為人先的勇氣和魄力。
獲得工信部批復
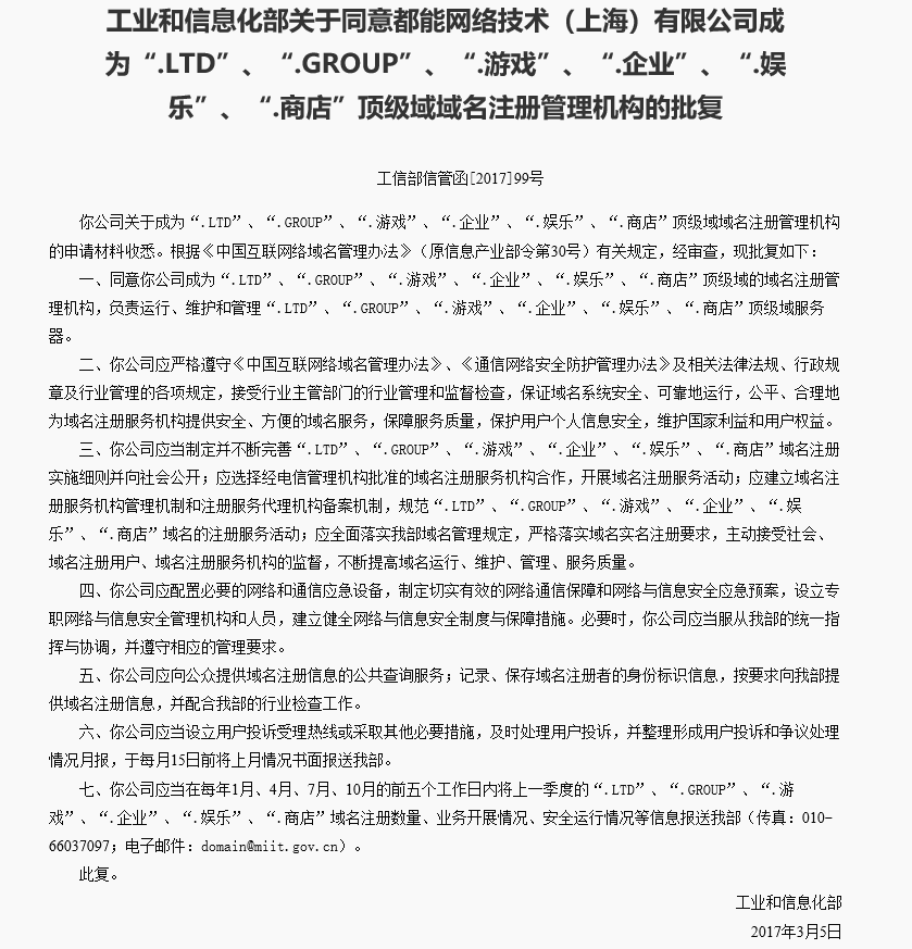
與此同時,Donuts也公布了包括.企業域名在內的6個新頂級域名后綴獲得工信部批復的內容,這就意味著.企業域名可以在中國合法建站使用。

Donuts注冊管理局簡介

Donuts成立于2010年,是一家致力于擴展網絡競爭,為互聯網用戶帶來更多選擇的全球知名
Donuts公司是世界上數量最大的互聯網頂級域名管理局,為全球企業、個人、機構提供不同語言、不同字符的在線身份,品種豐富之余,與生活息息 相關。Donuts總部設在美國華盛頓州貝爾維市,在洛杉磯、華盛頓特區和倫敦設有辦事處。
鑒于新頂級域名在中國的迅猛發展,Donuts對中國市場極為重視。現今正式向公眾開放注冊.游戲、.娛樂、.商店、.企業。
- 前一篇:支付寶付款方式圖解








